常见问题 极性与盐分离的有效方法与流程 概述当水溶性极强的物质(如小分子有机酸、醇、糖类)与无机盐(如氯化钠、硫酸钠)共存于水溶液时,其分离是化工与制药领域的常见难题。传统蒸馏因两者沸点均高而效率低下,需采用针对性策略。核心分离原理利用目标 ... 01月14日 4 阅读全文
常见问题 酰氯与醇反应产物的后处理工艺 酰氯与醇反应是制备酯类化合物的重要方法,该反应速度快、产率高,但会产生酸性副产物,因此后处理工艺对产物纯度和收率至关重要。反应特点与后处理挑战强放热反应:通常需要在低温条件下进行生成HCl副产物:必须 ... 01月10日 11 阅读全文
常见问题 三氟甲基化反应:现代合成化学中的“特权”基团引入 在药物化学、材料科学和农药研发领域,三氟甲基(-CF₃)已成为一个不可或缺的“特权”基团。其独特的强电负性、高脂溶性和卓越的代谢稳定性,能显著改善母体分子的生物活性、渗透性和药代动力学性质。因此,如何 ... 01月08日 10 阅读全文
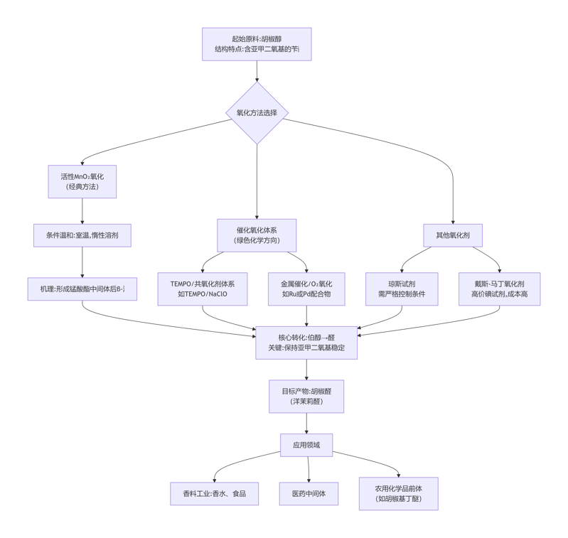
常见问题 胡椒醇氧化为胡椒醛:选择性氧化的经典范例 胡椒醇(Piperonyl alcohol,3,4-亚甲二氧基苄醇)选择性氧化制备胡椒醛(Piperonal,洋茉莉醛)是有机合成中一个极具代表性的反应。该过程不仅展示了醇到醛的精确转化艺术,其产物胡 ... 01月05日 15 阅读全文
常见问题 磷氢键对碳氮双键的加成:构建P-C键的关键反应 磷氢键(P-H)对碳氮双键(C=N,又称亚胺)的加成反应,是一种高效、原子经济性地构建碳-磷键的方法。该反应直接将P-H键加成到C=N不饱和键上,生成α-氨基膦 ... 01月03日 11 阅读全文
常见问题 甲基丙烯酸甲酯-甲醇水溶液废水的处理:挑战与策略 甲基丙烯酸甲酯(MMA)是生产有机玻璃(PMMA)、涂料、粘合剂的重要单体,在其生产和使用过程中常产生含有MMA、甲醇及水的混合废水。这类废水成分复杂、毒性强、可生化性差,若直接排放将严重危害水生态环 ... 01月02日 18 阅读全文
常见问题 HMPA在醇硅醚化反应中的核心作用与机理 引言六甲基磷酰三胺(HMPA)作为高极性非质子溶剂,在有机合成多个领域展现出独特价值,其中在醇的硅醚化保护反应中表现尤为突出。硅醚保护是羟基保护最常用的策略之一,而HMPA的添加常能使原本困难的反应顺 ... 12月30日 17 阅读全文
常见问题 苯甲醛肟的N-氯代反应:合成关键中间体的高效路径 在有机合成中,α-氯代肟是一类重要的活性中间体,可用于制备多种含氮杂环化合物,同时也是Neber重排反应的关键前体,用于合成α-氨基酮。苯甲醛肟与N-氯代丁二酰亚胺(NCS) 的反应,是制备 ... 12月28日 17 阅读全文
常见问题 异腈合成反应:方法学进展与应用前景 1. 引言:异腈的独特魅力异腈(Isocyanide, R-N≡C)是有机化学中一类特殊的化合物,其碳原子同时表现出亲核性和亲电性。这种双重反应性使其成为多功能合成砌块,在Ugi反应、Passerin ... 12月26日 23 阅读全文
常见问题 三光气介导的羟基-氨基偶联反应:高效构建氨基甲酸酯键 摘要三光气(BTC)作为光气的安全替代物,为羟基和氨基的连接提供了一种高效、可控的合成策略。本文系统介绍三光气介导的羟基-氨基偶联反应机理,详细阐述实验操作步骤与条件控制要点,分析关键影响因素,并探讨 ... 12月22日 27 阅读全文