原创知识 J. Am. Chem. Soc. | 有机铂药物靶向酪氨酸 ... 分享一篇发表在JACS上的文章,题目为“Organoplatinum(II) Type II Immunogenic Cell Death Inducers Target Protein Tyrosi ... 02月18日 1 阅读全文
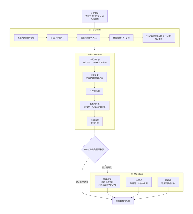
原创知识 羧基与溴代丙炔反应:合成炔酯的高效路径 探讨羧酸与溴代丙炔反应合成丙炔酯的核心机理、实用流程与关键技巧。这种炔酯化合物是有机合成中的重要中间体,广泛应用于医药、材料及“点击化学”领域。反应机理:碱驱动下的SN2亲核 ... 02月16日 2 阅读全文
原创知识 J. Am. Chem. Soc. | 开发高细胞通透性的基 ... 分享一篇发表在J. Am. Chem. Soc.上的文章,题目为“Controlling Intramolecular Rotation with Five-Membered Heterocycles ... 02月13日 9 阅读全文
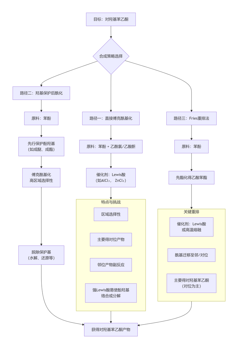
原创知识 对羟基苯乙酮:合成策略与路径选择 对羟基苯乙酮,又称4-羟基苯乙酮,是医药、香料及精细化工领域的关键中间体。其经典合成策略围绕在苯环的对位选择性引入乙酰基与羟基,核心挑战在于避免邻位副产物并保护敏感的酚羟基 ... 02月12日 7 阅读全文
原创知识 硝基还原为氨基反应操作指南 硝基还原为氨基是药物、染料及材料化学中的关键步骤。本文介绍三种常用实验室方法,并辅以流程图直观展示选择与操作路径。一、 核心方法详解1. 催化氢化法(最清洁、高效)原理:在 ... 02月10日 11 阅读全文
原创知识 Angew. Chem. Int. Ed. | 捕获焦谷氨酸 ... 分享一篇发表在Angew上的文章:Pyroglutamate PTMs as Bioorthogonal Reactive Handles: Ru/Ni Photoredox Coupling,通讯作 ... 02月07日 8 阅读全文
原创知识 Nature | 中性粒细胞在交感激活的脂肪细胞中保持能量储 ... 分享一篇发表在Nature上的文章,题目为Neutrophils preserve energy storage in sympathetically activated adipocytes. 本文 ... 02月04日 11 阅读全文
原创知识 ACS Chem. Biol. | 借助持续进化获得更亮的荧 ... 分享一篇最近发表在 ACS Chemical Biology上的文章,本文的题目是“Continuous Hypermutation and Evolution of Luciferase Varia ... 02月03日 13 阅读全文
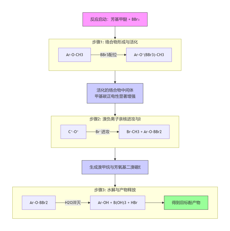
原创知识 三溴化硼脱甲基:强效专一的芳基甲氧基裂解剂 在有机合成,特别是天然产物与药物分子后期修饰中,将惰性的芳基甲醚(Ar-OCH₃)高效转化为活性酚羟基(Ar-OH)是一项关键操作。在众多脱甲基试剂中,三溴化硼(BBr₃)以 ... 02月01日 15 阅读全文
原创知识 Biomaterials | 基于电荷的超分子肽纳米复合物通 ... 分享一篇近期发表在Biomaterials上的文章,题目为Charge-based supramolecular peptide nanocomplexes for ora ... 01月29日 15 阅读全文