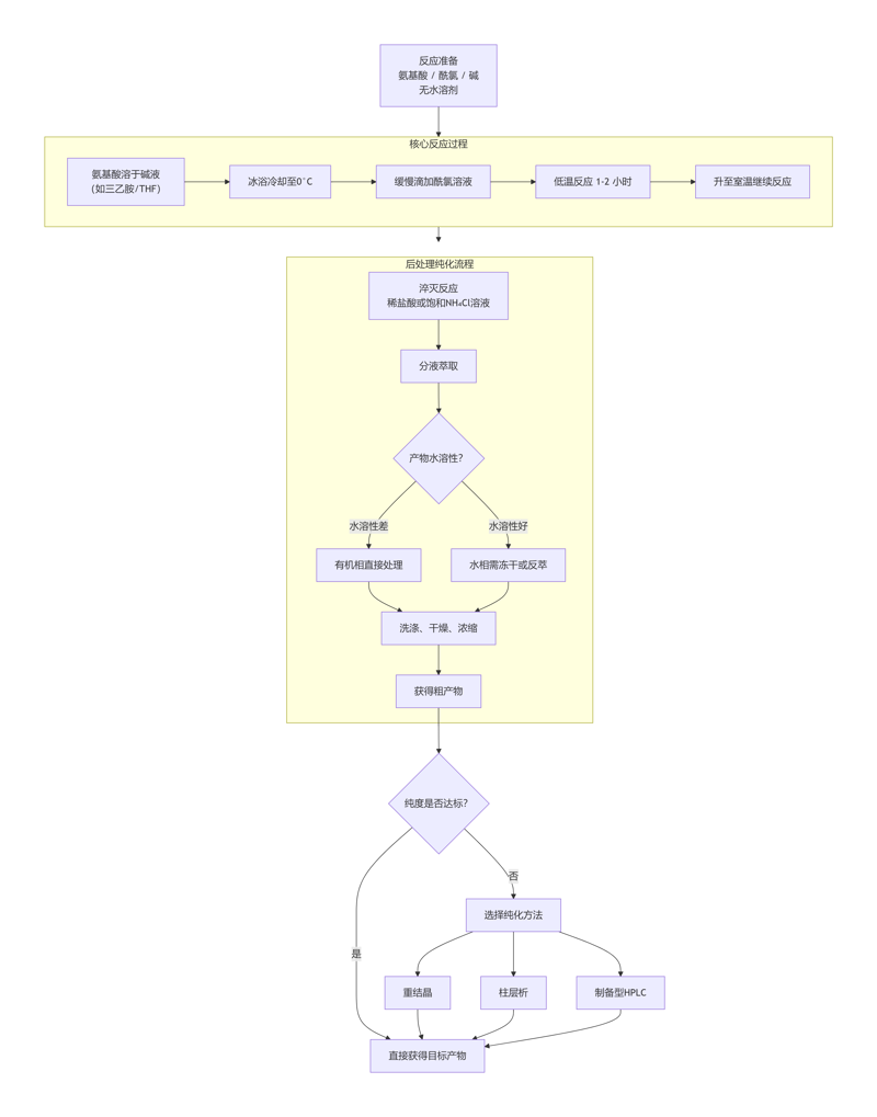
经验分享 酰氯与氨基酸反应:从机理到实践的精准肽键构建 在药物合成、材料科学和生物化学等领域,将酰氯与氨基酸结合是构建酰胺键(肽键)最直接、高效的方法之一。这一反应能在温和条件下快速实现氨基酸的N-酰化修饰,是合成多肽片段、前药及 ... 02月16日 3 阅读全文
经验分享 相转移催化:跨越两相的化学桥梁 在有机合成中,许多关键反应涉及水相中的亲核试剂(如氰化物、高锰酸根、过氧酸根)与溶解于有机相中的疏水底物。由于两者互不相溶,反应效率极低。相转移催化技术通过引入一种特殊的“分子摆渡船”——相转移催化剂 ... 02月11日 9 阅读全文
经验分享 甲酸苯酯与对羟基苯甲酸苯酯:酯类化合物的对比解析 本文所述“对位甲酸苯酯苯甲酸”通常指对羟基苯甲酸苯酯。它与甲酸苯酯是两类结构相关但性质、用途迥异的苯酚酯类化合物,其核心差异源于酰基部分的结构不同。分子结构决定 ... 02月09日 9 阅读全文
经验分享 硝基还原为羟胺:选择性控制下的关键转化 在有机合成中,将芳香硝基化合物(-NO₂)还原为芳香羟胺(-NHOH)是一个至关重要的部分还原过程。羟胺基团不仅是合成多种含氮杂环(如苯并呋咱、吲哚)的关键前体,其本身也具 ... 01月31日 13 阅读全文
经验分享 Biomacromolecules | 绿原酸-siTGF- ... 分享一篇近期发表在Biomacromolecules上的文章,Construction of novel polylysine/sodium alginate nanocarriers combini ... 01月29日 14 阅读全文
经验分享 对位取代苯甲醛与乙醛的羟醛缩合:选择性控制与优化 对位取代苯甲醛与乙醛的羟醛缩合是构建α,β-不饱和醛类化合物的经典反应,产物是重要的药物中间体与香料前体。该反应的关键在于控制选择性,获得高产率、高纯度的目标产物。反应机理 ... 01月25日 18 阅读全文
经验分享 含溴分子的N-脱苄基策略:选择性化学的精密挑战 在复杂药物分子和天然产物合成中,苄基保护胺基(N-Bn)是常用策略,但当分子同时含有溴原子时,常规脱苄基方法面临选择性困境——溴原子易被还原或参与金属催化交叉偶联,导致副反 ... 01月23日 23 阅读全文
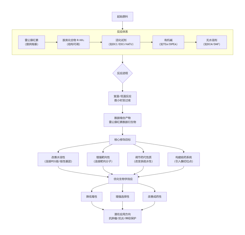
经验分享 雷公藤红素酰胺缩合:修饰天然产物的关键化学转化 雷公藤红素(Celastrol)是一种从雷公藤根皮中提取的醌甲基三萜类天然产物,具有显著的抗炎、抗肿瘤和神经保护活性。然而,其水溶性差和潜在毒性限制了临床应用。酰胺缩合是修饰雷公藤红素C29位羧基、改 ... 01月21日 25 阅读全文
经验分享 钯碳催化氢解脱苄基:有机合成中的关键保护基移除策略 在复杂天然产物、药物分子及精细化学品的多步合成中,羟基、氨基等官能团的保护与脱保护是至关重要的操作。其中,苄基(Bn)因其易于引入、对多种反应条件稳定,成为一种极其常用的保 ... 01月17日 33 阅读全文
经验分享 从硝基到氨基:水合肼与硼氢化钠的还原策略 在有机合成中,将芳香硝基化合物高效、高选择性地还原为相应的芳香胺,是构建药物分子、染料和功能材料的关键步骤。水合肼和硼氢化钠是实验室中实现这一转化最常用且互补的两种还原剂, ... 01月15日 33 阅读全文