- A+
1 底物特性与溴代反应竞争路径分析
2,4-二羟基苯乙酮作为一种多官能团芳香酮化合物,其分子结构中同时存在多个潜在溴代位点,导致溴代反应呈现出复杂的区域选择性竞争。从分子结构角度分析,该化合物的反应活性位点主要包括:
α-碳位点:乙酰基侧链的α-氢原子具有一定酸性,可经由烯醇化-酮式互变异构形成亲核性的烯醇或烯醇负离子,易于与亲电溴化试剂反应
芳香环位点:特别是2,4-二羟基的邻对位定位效应,使得芳环电子云密度显著增加,尤其是C-3和C-5位成为亲电取代的优选位置
这种固有的区域选择性竞争是导致单一溴代产物收率低下的根本原因。在不同反应条件下,两种溴代路径的相对优势会发生显著变化,从而影响最终产物分布。
2 溴化试剂体系的反应机理与性能比较
2.1 NBS溴化体系及其区域选择性偏好
N-溴代丁二酰亚胺(NBS)作为一种温和的亲电溴源,在自由基引发剂存在下或光照条件下可产生低浓度溴自由基,但在极性溶剂或无引发剂条件下主要表现出亲电溴化特性。
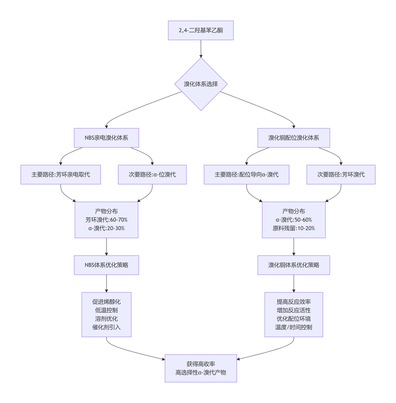
在2,4-二羟基苯乙酮的NBS溴化过程中,芳环溴代占据主导(60-70%),这一现象可通过以下机理解释:
NBS产生的亲电性溴正离子(Br⁺)或溴分子(Br₂)优先攻击电子密度高的芳香环位点
2,4-二羟基的强给电子效应使芳环高度活化,特别是C-3和C-5位对亲电试剂的反应性远超α-位点
在常用反应溶剂(如乙酸乙酯、二氯甲烷或乙腈)中,烯醇化程度有限,进一步削弱了α-位点的竞争力
虽然NBS体系能实现原料的完全转化(反应完成度>95%),但其固有的区域选择性偏好导致主要产物为芳环溴代异构体,目标α-溴代产物收率仅20-30%。
2.2 溴化铜体系的反应特性与优势
溴化铜(CuBr₂)作为一种路易斯酸介导的溴化试剂,在2,4-二羟基苯乙酮的α-溴代反应中表现出显著不同的区域选择性模式。其反应机理主要涉及:
CuBr₂首先与底物羰基氧原子配位,形成铜-烯醇盐中间体,该过程促进了α-位的烯醇化并提高了其亲核性
配位作用产生的螯合效应将溴原子导向至α-位点附近,实现了空间邻近性促进的溴原子转移
溴化铜对芳环的溴化活性相对较低,减少了芳环竞争溴代的副反应
然而,溴化铜体系的显著缺点是反应活性相对不足,导致10-20%的原料未能转化。这可能源于多种因素:CuBr₂在常用溶剂中的有限溶解度、配位平衡限制或反应条件未达最优。
以下流程图系统展示了两种溴化体系的竞争路径与优化策略:

基于对两种溴化体系的机理分析,提高α-溴代选择性的策略应针对性地解决各自体系的局限性:
3.1 NBS体系的α-选择性优化
针对NBS体系芳环溴代主导的问题,可通过以下策略增强α-位点反应性:
促进烯醇化:添加催化量的烯醇化促进剂(如三乙胺、吡啶或DBU),提高α-位点的烯醇化程度,增强其亲核性。但需谨慎控制碱的用量,避免过度碱化导致副反应
低温控制:在较低温度(-10至0°C)下进行反应,可适度抑制芳环亲电取代的速率,同时相对保留α-位的反应活性
溶剂效应:选择非极性或低极性溶剂(如氯仿、甲苯),可减少溴正离子的自由浓度,降低其对芳环的亲电攻击能力
催化剂引入:添加路易斯酸催化剂(如ZnCl₂、TiCl₄),优先与羰基氧配位,引导溴化试剂攻击α-位点
3.2 溴化铜体系的反应效率提升
针对溴化铜体系原料反应不完全的问题,可考虑以下改进方案:
提高反应活性:使用溴化铜-锂盐组合(如CuBr₂-LiBr)或溴化铜-硅胶复合体系,增强溴原子的转移效率
优化配位环境:添加配位助剂(如冠醚、四甲基乙二胺等),改善铜中心与底物的配位能力,促进反应完全
温度与时间调整:适度提高反应温度(如60-80°C)或延长反应时间,但需注意高温可能导致副产物增加
溶剂优化:选择对溴化铜溶解度更高的溶剂(如DMF、DMSO或乙腈),但需评估这些溶剂对选择性的潜在影响
4 替代溴代方案建议
若上述优化策略仍无法满足选择性与收率要求,可考虑以下替代溴代方案:
4.1 烯醇硅醚溴代策略
预先将2,4-二羟基苯乙酮转化为相应的烯醇硅醚,再与溴化试剂(如Br₂、NBS或Br₂/DMS复合物)反应。此策略通过锁定烯醇式结构,可几乎完全导向α-溴代产物,收率通常可达80%以上。虽然增加了合成步骤,但在高选择性要求下具有明显优势。
4.2 路易斯酸导向溴代
使用三溴化吡啶鎓盐或二溴海因等温和溴化试剂,配合选择性路易斯酸(如SnCl₄、FeBr₃),通过配位导向实现α-选择性溴代。此类体系通常条件温和,选择性高,副产物少。
4.3 氧化溴化策略
采用溴化钠-氧化剂组合(如NaBr/Oxone®或NaBr/H₂O₂),在酸性条件下原位生成活性溴物种。该方法可通过精细调节pH值和氧化剂加入速率,实现对不同位点反应性的精确控制。
5 总结与展望
2,4-二羟基苯乙酮的α-选择性溴代是一个典型的区域选择性控制挑战。NBS体系虽然反应完全,但主要生成芳环溴代产物;溴化铜体系在α-选择性方面表现更佳,但存在反应不完全的局限性。
理想的解决方案可能是开发双步一锅法策略:首先利用溴化铜实现部分α-溴代,再通过条件优化促使剩余原料转化,或采用定向保护-溴代-去保护策略,先保护一个羟基,降低芳环电子密度,再进行α-溴代。
通过系统研究反应机理、精心优化反应条件并合理选择溴化体系,有望实现2,4-二羟基苯乙酮高效、高选择性的α-位溴代,为后续合成更具价值的精细化学品中间体奠定基础。

目前评论: