- A+
摘要
2’,4’-二羟基苯乙酮与色酮-3-甲醛之间的反应,是一类构建复杂稠杂环体系,特别是黄酮类及查尔酮并色酮类化合物的经典、高效方法。该反应本质上是一个在碱性或酸性催化下的分子间羟醛缩合与分子内环化串联过程。反应条件的精确控制(如催化剂类型、溶剂、温度)直接决定了反应路径、区域选择性和最终产物的结构。本文系统阐述了该反应的可能机理、关键反应条件变量及其对产物导向的影响,并探讨了其合成应用价值。
一、 反应概述与化学逻辑
反应物:
2’,4’-二羟基苯乙酮:一个兼具活性亚甲基(乙酰基的α-位)和两个不等同酚羟基的“双功能”亲核试剂。
色酮-3-甲醛:一个兼具活性醛基和色酮内酯环的“双功能”亲电试剂。
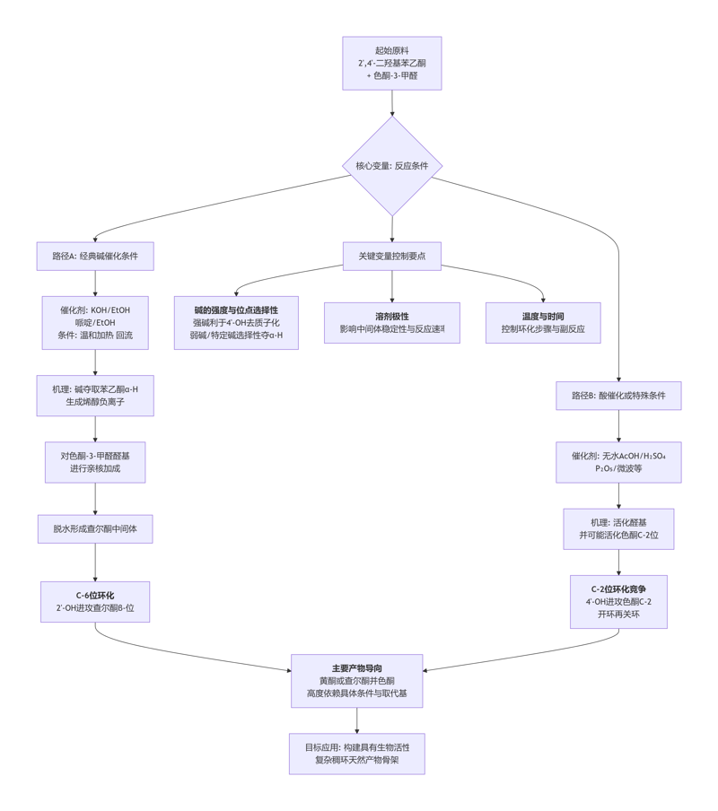
核心化学转化:该反应的核心是色酮-3-甲醛的醛基(-CHO)与2’,4’-二羟基苯乙酮乙酰基的活性α-氢(-CH₂-)之间发生羟醛缩合(Aldol Condensation),形成α,β-不饱和酮(查尔酮)中间体。随后,该中间体中的酚羟基(来自苯乙酮部分)可对不饱和酮或色酮内酯环发生亲核进攻,引发分子内环化,最终形成更复杂的多环体系。反应条件决定了环化发生的位点和方式。
二、 反应条件剖析与产物导向
反应条件是该化学转化的“指挥棒”,下图清晰展示了不同条件如何引导反应走向不同产物路径:

典型条件:在无水乙醇或甲醇中,使用氢氧化钾(KOH)、碳酸钾(K₂CO₃)或有机碱(如哌啶、吡咯烷)作为催化剂,加热回流(60-80°C)数小时。
机理与路径:
步骤1:烯醇化与缩合:碱首先夺取2’,4’-二羟基苯乙酮乙酰基的α-氢,生成烯醇负离子。该负离子对色酮-3-甲醛的醛基进行亲核加成,随后脱水,形成关键的查尔酮中间体(连接点在苯乙酮的α-位与色酮的3-位)。
步骤2:分子内环化(C-6环化):该查尔酮中间体中,苯乙酮部分的 2’-羟基(2’-OH) 作为亲核试剂,进攻查尔酮双键的β-碳(该碳源自色酮醛基),发生分子内迈克尔加成,形成一个含氧六元环(吡喃环),从而构建出黄酮(Flavone)或查尔酮并[2,3-b]色酮(Chalcono[2,3-b]chromone)的核心骨架。
条件优化要点:
碱的选择:强无机碱(KOH)催化效率高,但可能导致多个酚羟基去质子化,增加副反应。有机碱(哌啶)条件较温和,选择性更好,常与共沸除水结合以提高缩合效率。
溶剂:醇类溶剂既作溶剂也参与质子转移。有时采用高沸点溶剂(如DMF、DMSO)以在更高温度下促进环化。
2. 酸催化或特殊条件(竞争性或补充路径)
典型条件:在冰醋酸(AcOH) 中,有时加入少量浓硫酸作为催化剂,加热回流。或使用多聚磷酸(PPA)、五氧化二磷(P₂O₅) 等强脱水剂/酸。
机理与路径:
酸催化主要活化色酮-3-甲醛的醛基(质子化),使其更易受到苯乙酮烯醇式的亲核进攻,促进初始缩合。
更重要的是,强酸性条件可能改变环化模式。它可能质子化查尔酮中间体的羰基或活化色酮环的C-2位(内酯羰基碳),引导苯乙酮部分的 4’-羟基(4’-OH) 作为亲核试剂,进攻色酮的C-2位,发生亲核加成-开环-再环化的一系列过程,最终生成结构异构的产物,如色酮并[3,2-c]香豆素或其它稠环体系。
应用场景:当目标产物需要这种不同的环化模式时,或底物对碱敏感时采用。
3. 关键变量控制要点
位点选择性控制:2’,4’-二羟基苯乙酮有两个酚羟基和一个活性亚甲基。反应成功的关键在于确保碱首先夺取酸性最弱的α-亚甲基氢,而非酸性更强的酚羟基氢。使用弱碱或空间位阻碱、控制碱的当量,是实现此选择性的关键。
水的控制:初始的羟醛缩合是可逆的,脱水步骤驱动反应完成。使用无水溶剂、分水器(Dean-Stark装置)或分子筛有助于提高缩合产率。
温度与时间:缩合步骤通常在中等温度下即可进行,而分子内环化(特别是形成稠环时)可能需要更高温度或更长时间以克服空间位阻和环张力。
三、 合成应用与重要性
该反应是合成化学家工具箱中一件强大的工具,主要用于:
构建复杂天然产物骨架:许多具有显著生物活性(如抗肿瘤、抗炎、抗菌)的天然黄酮类化合物含有苯乙酮与色酮拼接的结构单元,此方法是其全合成的关键步骤。
制备功能有机材料:所生成的稠环体系具有扩展的π共轭和刚性平面结构,是开发有机光电功能材料(如荧光探针、有机半导体)的潜在前体。
药物化学中的优势:通过系统地改变2’,4’-二羟基苯乙酮或色酮-3-甲醛上的取代基(R¹, R²),可以快速构建结构多样的“类天然产物”化合物库,用于构效关系研究和先导化合物发现。
四、 结论
2’,4’-二羟基苯乙酮与色酮-3-甲醛的反应是一个条件驱动型的多样性合成范例。通过精准调控催化体系(碱/酸)、溶剂和温度,化学家可以像指挥家一样,引导反应沿着预设的机理路径进行,选择性地构建出不同环系结构的目标分子。深入理解其条件-机理-产物的内在联系,不仅对高效合成特定目标化合物至关重要,也为发现新反应、新骨架提供了灵感源泉。在未来的研究中,发展更绿色、更精准的催化条件(如有机小分子催化、过渡金属催化)将是该领域的重要方向。

目前评论: