- A+
本文将以草酰氯在三乙胺存在下的反应体系为核心,系统阐述这一组合在有机合成中的多重功能、反应机制与应用价值。
草酰氯的基本性质
草酰氯(Oxalyl chloride),化学式(COCl)₂,是最简单的二酰氯:
无色发烟液体,有刺激性气味
沸点64℃,密度1.488 g/mL
高度亲电,对水汽极为敏感,遇水分解为CO、CO₂和HCl
强酰化剂和氯化剂
三乙胺(Triethylamine,Et₃N):
常用有机碱,pKb ≈ 3.25
沸点89℃,有鱼腥味
作为质子捕获剂,中和反应产生的HCl
反应机理与核心功能
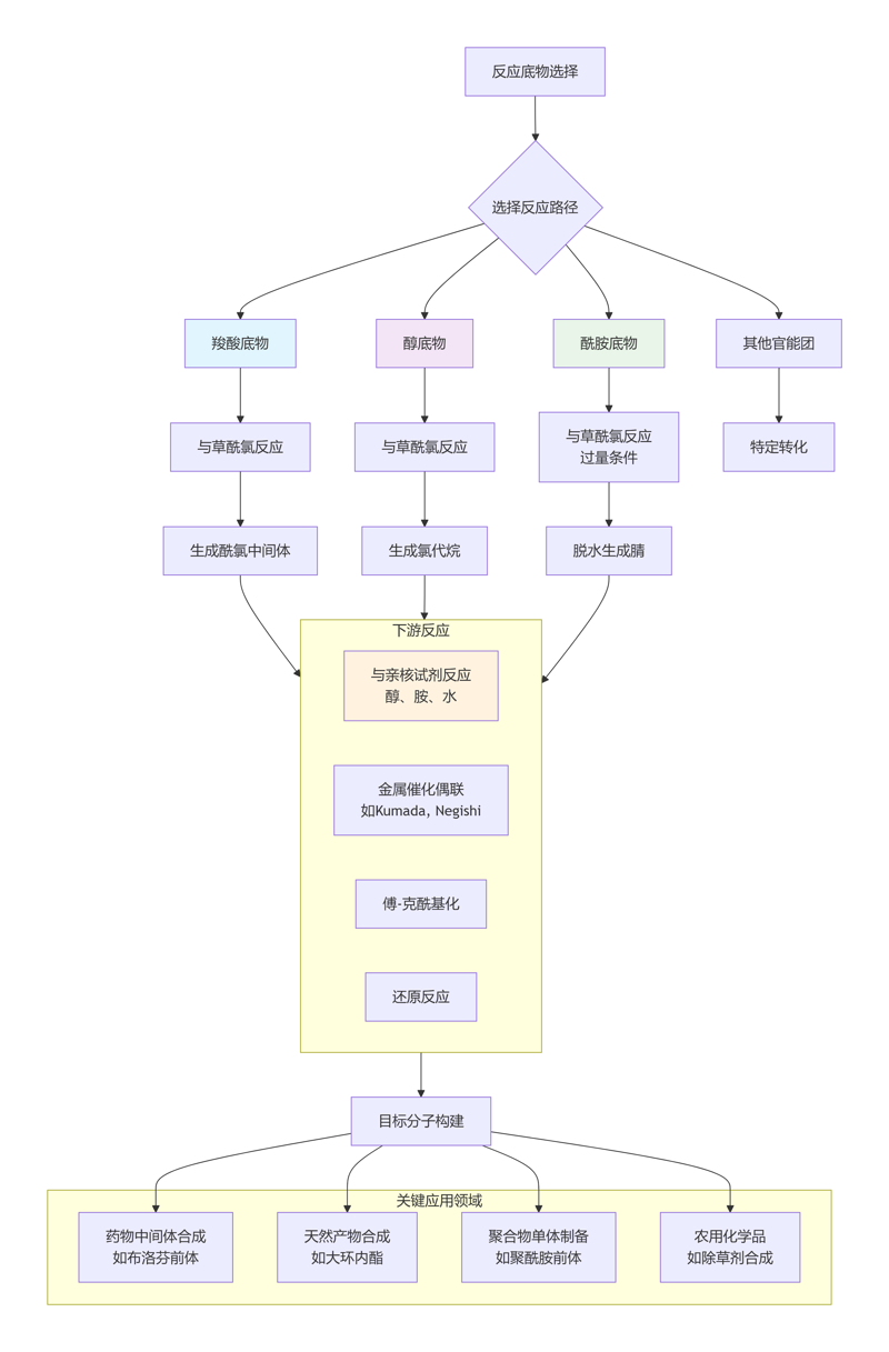
1. 羧酸转化为酰氯
这是草酰氯最经典的应用,三乙胺在此作为酸捕获剂:
R-COOH + (COCl)₂ → R-COCl + CO + CO₂ + HCl Et₃N + HCl → Et₃NH⁺Cl⁻
优势:相比其他酰氯试剂(如SOCl₂、PCl₅),条件温和,尤其适用于对酸敏感或易消旋的底物。
2. 醇的氯化(Appel反应类似转化)
草酰氯/三乙胺体系可将醇转化为氯化物:
R-OH + (COCl)₂ + Et₃N → R-Cl + CO + CO₂ + Et₃NH⁺Cl⁻
特点:反应中生成的CO逸出,推动反应平衡向右移动。
3. 酰胺脱水制备腈
在过量草酰氯和三乙胺存在下,酰胺可脱水生成腈:
R-CONH₂ + (COCl)₂ + 2Et₃N → R-CN + CO + CO₂ + 2Et₃NH⁺Cl⁻
4. 酸酐的合成
控制条件下,二当量羧酸与草酰氯可形成酸酐:
2R-COOH + (COCl)₂ → (R-CO)₂O + CO + CO₂ + 2HCl
草酰氯/三乙胺体系反应流程图

1. Weinreb酰胺的合成
草酰氯先将羧酸转化为酰氯,再与N,O-二甲基羟胺反应:
R-COOH → R-COCl → R-CON(OMe)Me
Weinreb酰胺是制备酮类化合物的关键中间体。
2. 肽键形成的活化策略
在肽合成中,草酰氯活化羧基端,三乙胺中和质子,促进酰胺键形成:
氨基酸¹-COOH + (COCl)₂ → 混合酸酐 → +氨基酸²-NH₂ → 二肽
3. 内酯化反应
羟基酸在草酰氯/三乙胺作用下发生分子内环化:
HO-(CH₂)n-COOH → 内酯(n≥3)
应用:大环内酯类抗生素(如红霉素)的合成。
反应条件优化
溶剂选择
二氯甲烷:最常用,惰性好,溶解性强
THF:对某些底物溶解性更好
乙腈:极性适中,易于后处理
甲苯:用于高温反应
温度控制
低温(-78℃至0℃):防止敏感底物分解或消旋
室温:大多数标准反应
回流:需要推动反应完成时
物料比
草酰氯:通常1.0-1.5当量(相对羧基)
三乙胺:1.0-3.0当量(取决于需要中和的酸量)
顺序添加:通常先加草酰氯,再缓慢加入三乙胺控制放热
安全操作与注意事项
危险特性
草酰氯:遇水剧烈反应,释放腐蚀性HCl和有毒CO气体
三乙胺:易燃,蒸气刺激眼睛和呼吸道
组合风险:反应放热,可能产生高压
防护措施
严格无水操作:所有玻璃仪器需烘干,溶剂需无水级
通风良好:在高效通风橱内操作
个人防护:护目镜、防化手套、实验服
气体监测:CO探测器(因可能生成少量CO)
应急处理
泄漏:用惰性吸附材料吸收,转移至通风处挥发
接触皮肤:立即用大量水冲洗15分钟
吸入:移至新鲜空气处,必要时就医
与类似试剂的比较
| 试剂体系 | 优点 | 缺点 | 适用底物 |
|---|---|---|---|
| 草酰氯/Et₃N | 条件温和,副产物为气体易除去 | 价格较贵,有CO生成风险 | 敏感底物,易消旋氨基酸 |
| 亚硫酰氯(SOCl₂) | 便宜,应用广泛 | 酸性较强,可能引起重排 | 普通羧酸,对酸稳定底物 |
| 氯化亚砜/DMF | 活性极高(Vilsmeier试剂) | 剧烈放热,可能过度反应 | 位阻羧酸,难转化底物 |
| 三氯化磷(PCl₃) | 选择性较好 | 产生磷酸副产物难处理 | 特定底物,如不饱和酸 |
实验室操作示例:苯甲酰氯的制备
步骤
在干燥的100 mL圆底烧瓶中加入苯甲酸(12.2 g, 0.1 mol)和无水二氯甲烷(50 mL)
冰水浴冷却至0℃,缓慢滴加草酰氯(12.7 g, 0.1 mol)
室温搅拌1小时,直至无气体逸出
再次冷却至0℃,缓慢滴加三乙胺(10.1 g, 0.1 mol)
室温搅拌2小时
过滤除去三乙胺盐酸盐,滤液减压浓缩
蒸馏收集沸点197-199℃馏分
得无色液体苯甲酰氯(约13 g,产率92%)
关键点
气体逸出表明反应进行(CO、CO₂)
滴加速度控制避免剧烈放热
后处理简单,只需过滤和浓缩
工业应用实例
1. 布洛芬前体制备
布洛芬(ibuprofen)的工业生产中,关键步骤涉及羧基活化:
对异丁基苯丙酸 → 草酰氯/Et₃N → 酰氯 → 与醇反应 → 布洛芬酯
2. 聚酰胺单体合成
尼龙生产中的二酸单体常转化为二酰氯,提高与二胺的反应活性:
己二酸 + (COCl)₂ → 己二酰氯 → +己二胺 → 尼龙66前体
3. 农用化学品合成
某些除草剂(如2,4-D的酯类衍生物)通过草酰氯活化羧基后与醇反应制备。
绿色化学考量
环境问题
草酰氯生产:涉及光气和一氧化碳,毒性大
副产物:CO(有毒)、CO₂(温室气体)、三乙胺盐酸盐(需处理)
废物产生:每摩尔反应产生至少1摩尔无机盐
改进方向
替代试剂开发:如使用C1-氟代试剂或碳二亚胺类缩合剂
催化体系:减少试剂用量,提高原子经济性
连续流动工艺:提高安全性,减少废物
原位生成草酰氯:避免储存和运输危险品
最新研究进展
1. 不对称酰化
利用手性胺替代三乙胺,实现动力学拆分或不对称诱导。
2. 光催化变体
可见光催化下,草酰氯产生酰基自由基,实现新的转化途径。
3. 固载化体系
将草酰氯固载于聚合物或硅胶上,提高操作安全性,便于回收。
4. 流动化学应用
在微反应器中连续进行草酰氯介导的反应,提高安全性,易于放大。
结论与展望
草酰氯与三乙胺的组合是有机合成中一个经典而强大的试剂体系,尤其在对反应条件敏感或易消旋底物的酰化中展现出独特优势。尽管存在安全性和环境方面的挑战,但其高效性和广泛适用性使其在实验室和工业中仍占有重要地位。
未来发展方向包括:
更安全替代品:开发毒性更低、储存更安全的酰化试剂
串联催化:将酰化与后续步骤串联,提高合成效率
生物催化整合:结合酶催化和化学催化,实现更绿色的转化
人工智能优化:利用机器学习预测最佳反应条件,减少实验摸索
对于合成化学工作者而言,深入理解草酰氯/三乙胺体系的反应机理、掌握其安全操作要点、并积极探索更可持续的替代方案,是推动有机合成化学向前发展的关键。

目前评论: