原创知识 FeCl₃催化氧化聚合:廉价试剂的聚合物合成之道 在共轭聚合物的合成领域中,三氯化铁(FeCl₃)扮演着一个独特而重要的角色。这种廉价、低毒、环境友好的路易斯酸,能够催化或直接介导芳烃单体的氧化偶联,将噻吩、芴、咔唑等单体 ... 03月26日 15 阅读全文
经验分享 锂与卤代烃反应:如何选择合适的卤代烃 锂与卤代烃的反应是制备有机锂试剂的核心途径,也是构筑碳-碳键的重要方法。然而,并非所有卤代烃都能与锂顺利反应;卤素种类、烃基结构以及反应条件共同决定着反应的成败。本文将系统解 ... 03月26日 16 阅读全文
行业文章 叔丁基置换成乙酰基:保护基策略的精准转换 在复杂有机分子的合成中,保护基策略常常决定着合成路线的成败。叔丁基与乙酰基作为两类常见的保护基,前者以空间位阻大、对酸碱稳定著称,后者则因易引入和易脱除而备受青睐。将叔丁基 ... 03月25日 20 阅读全文
常见问题 多聚磷酸:粘稠液体中的化学智慧 在化学实验室的角落,常能看到一种无色至浅黄色的粘稠液体——多聚磷酸。它不像盐酸、硫酸那样耳熟能详,却以其独特的性质在有机合成中扮演着不可替代的角色。这种看似普通的粘稠物,实则 ... 03月25日 19 阅读全文
原创知识 环氧树脂降解颜色变化:从“黄变”到“可视化”的化学密码 环氧树脂因其优异性能广泛应用于航空航天、电子封装和涂料等领域。然而,在光、热、氧等环境因素作用下,环氧树脂会发生降解,最直观的表现就是颜色变化——从无色透明逐渐转变为黄色、 ... 03月24日 30 阅读全文
经验分享 酰氯与醇的反应:酯化合成的高效路径 酰氯与醇的反应是有机合成中最经典、最高效的酯化方法之一。由于酰氯中氯原子的强吸电子效应,羰基碳的亲电性显著增强,使其比羧酸更容易与醇发生亲核取代反应,生成相应的酯。反应机理 ... 03月24日 21 阅读全文
行业文章 保护基的精准转换:叔丁基到乙酰基的置换反应 在复杂分子合成中,保护基策略的灵活运用往往是合成成功的关键。叔丁基作为酚羟基、巯基乃至糖苷羟基的保护基,以其体积庞大、稳定性高而备受青睐。然而,当合成路线需要将叔丁基转化为 ... 03月23日 23 阅读全文
常见问题 黏稠液体中的化学力量:多聚磷酸的多面角色 在有机合成实验室中,有一种试剂因其独特的物理形态和卓越的化学性能而引人注目——它就是多聚磷酸(PPA)。这种无色透明的黏稠液体,看似蜂蜜般难以流动,却在环化、重排、脱水等关 ... 03月23日 20 阅读全文
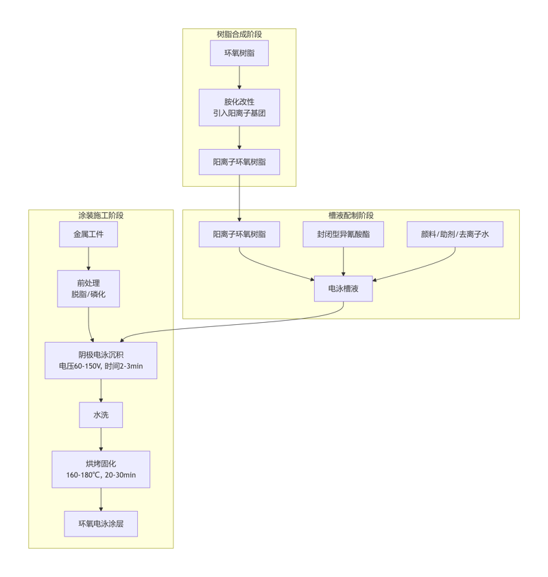
原创知识 电泳制备环氧涂层技术 电泳涂装(Electrophoretic Deposition)是一种高效、环保的金属表面防腐处理工艺,其中环氧树脂因其优异的附着力、耐腐蚀性和机械性能,成为阴极电泳涂料( ... 03月22日 20 阅读全文
经验分享 碳酸丙烯酯的TLC显色方法 碳酸丙烯酯(Propylene Carbonate,PC)是一种重要的极性非质子溶剂,化学式为C₄H₆O₃,在锂离子电池电解液、有机合成等领域应用广泛。在实验室合成或使用碳酸 ... 03月22日 17 阅读全文