- A+
分享一篇最近发表在Nature Communications上的文章,题目为Organic-inorganic covalent selenium reversing ischemic reperfusion injury。本文的通讯作者是暨南大学陈填烽、贺利贞。
硒作为人体必需微量元素,通过调节硒蛋白表达发挥生理功能,但不同硒物种(无机硒、有机硒)具有不同的生物活性和毒性窗口,且有机硒稳定性差限制了其临床应用。本研究提出了一种硒原子重编程策略,构建了有机-无机共价硒杂化纳米颗粒(Or/In-Se NPs)。该纳米颗粒通过将Se原子锚定到聚乙二醇(PEG)链上碳化形成Se-C键(有机硒)和Se-Se键(无机硒),整合了两种硒物种的优势。在氧化还原刺激下,较弱的Se-Se键断裂,释放出具有强电子传递能力的有机硒以清除自由基,同时形成高活性的无机硒,进一步释放游离Se原子以触发硒蛋白合成和激活,最终在雄性小鼠缺血性脑卒中模型中逆转再灌注损伤并促进神经功能恢复。该工作为设计具有明确化学性质和作用机制的高生物活性硒杂化物种提供了独特策略。
作者通过硒原子重编程策略,在220℃下将灰色晶态硒(t-Se)分散于PEG400中,熔融成游离Se原子,并在PEG模板引导下形成粒径均一的Or/In-Se NPs(约5 nm)。TEM和高角环形暗场扫描透射电子显微镜(AC-HAADF-STEM)显示Se原子以明亮点状分布,元素映射证实Se、C、O共存;XPS分析显示随着反应进行,C-Se键(288.5 eV)和Se 3d峰(C-Se-C键)逐渐增强,证实Se与C的共价结合;DFT计算证实Or/In-Se NPs中无机硒最稳定的结构为五元环状。作者通过一系列结构表征证实,熔融态的硒会逐步转化为游离硒原子,随后锚定在由PEG400碳化形成的碳点表面,与主链碳原子键合,最终构建出碳点支撑的有机-无机硒共存的Or/In-Se NPs(图1)。

图1. Or/In-Se NPs的合成与结构表征。
作者发现,Or/In-Se NPs表现出优异的自由基清除能力。ABTS实验显示Or/In-Se NPs在10 μg/mL浓度下自由基清除率达100%,显著高于两种单质Se和碳化PEG,作者认为形成纳米颗粒后Se原子分散开有利于与自由基接触,且电子逃逸所需能量更低,所以体系的供电子能力提高,且Se-Se键被活性氧(ROS)切断后产生的有机Se提供了强大的活性氧催化分解能力。DFT模拟显示Or/In-Se NPs催化·O2-和H2O2分解的相对能量接近0,表明其高效催化活性;ESR实验证实Or/In-Se NPs可彻底清除·O2-,并将H2O2催化为·OH后进一步分解为H2O和O2,而单质Se仅生成·OH中间体(图2)。

图2. Or/In-Se NPs的自由基清除能力及机理。
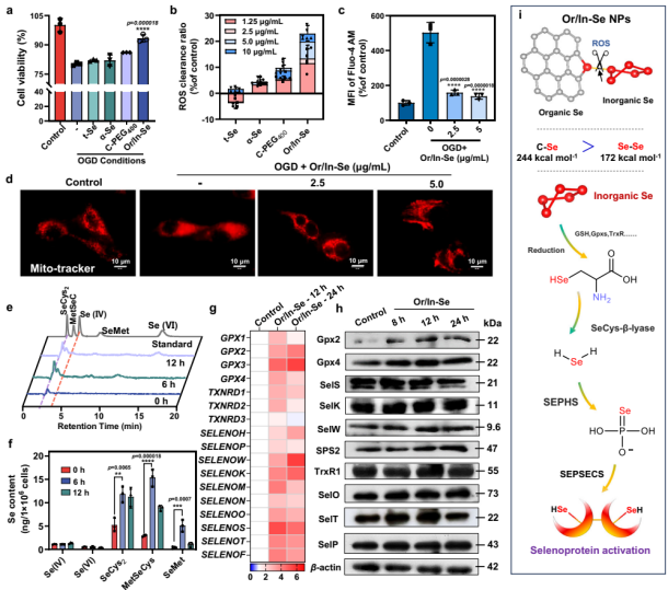
氧化应激是缺血性中风再灌注损伤最重要的病理机制之一。基于Or/In-Se NPs卓越的ROS催化活性,作者构建了人神经母细胞瘤细胞系SH-SY5Y缺氧缺糖(OGD)模型,模拟缺血性中风对神经元的氧化损伤,并进一步探究了Or/In-Se NPs的体外神经保护作用(图3)。Or/In-Se NPs(5 μg/mL)将SH-SY5Y细胞存活率从80%恢复至92%,优于单质Se和碳化PEG对照组;浓度依赖性地抑制ROS过量产生、钙离子超载和线粒体碎片化,并逆转线粒体膜电位降低和细胞凋亡过程。硒作为人体必需的微量元素以硒代半胱氨酸等形式插入硒蛋白中以维持脑组织的神经元功能,HPLC-ICP-MS分析显示,接触Or/In-Se NPs后细胞内硒代谢产物以硒代氨基酸(SeCys2、MetSeCys、SeMet)为主,同时上调了多种抗氧化硒酶(主要为GPX2、GPX4)的表达。作者认为Or/In-Se NPs中无机硒的Se-Se键能低于有机硒的Se-C键能,因此无机硒更有可能被还原并转化为含硒氨基酸,参与硒蛋白的合成,实现内源性的抗氧化和神经保护作用。

图3. Or/In-Se NPs通过激活硒蛋白逆转细胞氧化损伤。
作者进一步构建了大脑中动脉闭塞再灌注小鼠模型,模拟缺血性脑卒中再灌注的病理过程,验证Or/In-Se NPs的体内神经保护作用(图4)。通过连续三天的Or/In-Se NPs静脉注射,模型鼠的脑梗死面积显著减小,行为学评分显著提高,脑组织中硒含量增加,含硒蛋白表达显著上调,胞内过氧化产物水平降低。

图4. Or/In-Se NPs降低缺血性脑卒中再灌注诱导的氧化损伤。
综上所述,Or/In-Se NPs通过清晰的化学结构和作用机制整合了有机硒与无机硒的优势,兼具外源抗氧化和内源硒蛋白激活双重功能,在缺血性卒中治疗中展现出显著疗效。该工作为设计具有明确化学性质和作用机制的高生物活性硒杂化物种提供了独特策略。
作者:SYM 审校:ZHR
DOI: 10.1038/s41467-025-62986-2
Link: https://doi.org/10.1038/s41467-025-62986-2

目前评论: