- A+
氯代苯甲醛肟(又称N-氯代苯甲醛肟或苯甲羟肟酰氯)是一类重要的有机合成中间体,其分子中的N-Cl键赋予它独特的反应活性。它既是Neber重排反应合成α-氨基酮的关键前体,也是1,3-偶极环加成反应构建异噁唑啉类杂环化合物的重要原料。这类化合物广泛应用于药物合成,例如作为氯苯唑青霉素钠等抗生素的中间体。
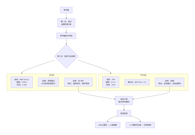
合成策略概述
氯代苯甲醛肟的合成主要通过对苯甲醛肟的氮原子进行亲电氯代实现。根据氯代试剂的不同,主要有两条高效路径:

NCS是实验室合成氯代苯甲醛肟的首选试剂,因其化学选择性高、条件温和、操作安全而被广泛应用。
反应机理
该反应为亲电氯代过程:苯甲醛肟的氮原子作为亲核中心,进攻NCS中带有部分正电性的氯原子,经过一个类似SN2的过渡态,氯原子转移至肟的氮上,同时NCS转化为丁二酰亚胺。最终生成N-氯代苯甲醛肟(Ar-CH=N-OCl)。
典型实验条件
溶剂:常用DMF或二氯甲烷
投料比:苯甲醛肟与NCS的摩尔比通常为1:1至1:1.05
温度控制:初始阶段需冰浴冷却(0°C),防止放热过快;随后可升至室温或35-50°C继续反应
反应时间:2-24小时不等,取决于底物结构和规模
反应监测:可用淀粉KI试纸检测——反应液使试纸变蓝表明存在游离氯,反应结束后蓝色消失
实验操作示例
将苯甲醛肟(24.4 g)溶于DMF(60 mL),室温下分批加入NCS(26.9 g)。加料过程中反应液先变黄后逐渐恢复无色。搅拌过夜后,加水稀释,乙醚萃取,洗涤干燥,减压浓缩得浅黄色固体产物,收率可达98%。
三氯异氰尿酸(TCCA)法:经济替代方案
TCCA作为一种廉价易得的工业氯代试剂,也可用于氯代苯甲醛肟的合成。该方法以THF为溶剂,在0-5°C下反应4-6小时,苯甲醛肟与TCCA的摩尔比控制在2:1左右,可获得较高收率。其优势在于试剂成本更低,后处理相对简便。
替代方法:氯气直接氯代
工业上也有采用氯气直接氯代的方法:将苯甲醛肟溶于氯仿,冷却至-2°C以下,搅拌下通入干燥氯气。氯化结束后减压抽除溶解的氯,蒸除溶剂,剩余物用石油醚重结晶得到产物。该方法反应迅速,但氯气的毒性和操作危险性较高,实验室较少使用。
方法对比与选择建议
| 方法 | 试剂 | 优点 | 缺点 | 适用场景 |
|---|---|---|---|---|
| NCS法 | N-氯代丁二酰亚胺 | 选择性高、操作安全、收率高(>95%) | 试剂成本较高 | 实验室小试、药物合成 |
| TCCA法 | 三氯异氰尿酸 | 试剂廉价、后处理简单 | 需精确控制投料比 | 工业化生产、成本敏感项目 |
| 氯气法 | 氯气 | 反应迅速、试剂成本低 | 剧毒、危险性高 | 大规模工业装置 |
应用前景
氯代苯甲醛肟作为活性中间体,在药物化学领域具有重要价值。其与烯烃的1,3-偶极环加成反应可构建异噁唑啉杂环,这类化合物展现出广谱的杀菌活性,对黄瓜灰霉、番茄早疫、花生褐斑等植物病害具有良好防效。随着绿色合成理念的推广,NCS法凭借其安全性和高效性,将继续在实验室和工业生产中占据主导地位。

目前评论: