双长链季铵盐与烯丙基聚氧乙烯醇盐的反应,是合成聚氧乙烯醚型阳离子表面活性剂的重要途径。这类反应将疏水的双长链结构与亲水的聚氧乙烯链相结合,赋予产物独特的界面性能和自组装行为,在三次采油、织物整理和药物递送等领域具有广阔应用前景。
两类反应物的结构特点
双长链季铵盐通常指含有两个长链烷基(C12~C18)的季铵化合物,其结构通式为R₁R₂R₃R₄N⁺X⁻,其中两个R为长链疏水基团。这类结构赋予产物良好的疏水相互作用和有序聚集能力。
烯丙基聚氧乙烯醇盐则是以烯丙基封端的聚氧乙烯醚衍生物,其分子中既含有可参与反应的烯丙基双键,又包含亲水的聚氧乙烯(EO)链段。通过调节EO链长(n通常在3~30之间),可精准控制产物的亲水亲油平衡值(HLB)。
反应类型与合成路径
根据目标产物的结构需求,这类反应主要存在两条合成路径:
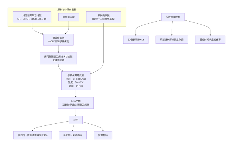
路径一:烯丙基聚氧乙烯缩水甘油醚路线
将烯丙基聚氧乙烯醚与环氧氯丙烷在相转移催化条件下反应,高收率制得烯丙基聚氧乙烯缩水甘油醚中间体。随后,该中间体与双长链叔胺(或双长链季铵盐前体)发生开环反应,得到目标产物。
研究表明,当使用烯丙基聚氧乙烯醚(n=9)、环氧氯丙烷和N,N-四甲基乙二胺为原料时,在70°C反应2天,可制得双季铵盐型表面活性剂DAEQ9-Cl,其临界胶束浓度(cmc)低至0.0187×10⁻³ mol/L,表面张力(γcmc)为28.2 mN/m。
路径二:季铵化开环反应
将脂肪醇聚氧乙烯醚先与金属钠反应生成醇钠,再与环氧氯丙烷进行亲核取代,得到脂肪醇聚氧乙烯甘油醚。该中间体在酸性条件下与五甲基二乙烯三胺反应,生成三阳离子季铵盐。产物具有优良的水溶性和表面活性,且对硬水稳定。
以下是非text流程图,展示了典型的合成路径和反应机理:

该反应本质上是环氧基团的开环季铵化。缩水甘油醚中的环氧环受双长链叔胺氮原子的亲核进攻而开环,形成季铵盐结构。由于环氧环的张力和氮原子的强亲核性,该反应通常在温和条件下即可进行。
关键影响因素包括:
EO链长:影响产物的水溶性和cmc值。EO数增加,亲水性增强,cmc通常增大
烷基链长:双长链的碳数(C12~C18)决定疏水相互作用的强弱,影响聚集行为
反应介质:极性溶剂(如乙醇、正丁醇)有利于季铵化反应进行
温度与时间:一般需70~80°C反应24~48小时,以提高转化率
性能与应用前景
合成产物具有优异的界面性能。以DAEQ9-Cl为例,在6.3×10⁻⁴ mol/L浓度下可将水的表面张力降至22.4 mN/m,饱和吸附量为3.6×10⁻⁶ mol/m²。在驱油应用中,该类型表面活性剂可将柴油-水界面张力降低至10⁻² mN/m数量级,显著提高采收率。
双长链季铵盐与烯丙基聚氧乙烯醇盐的反应,通过分子设计的精准调控,实现了从结构到功能的跨越,为功能型阳离子表面活性剂的开发提供了重要平台。
目前评论: