- A+
羟基(-OH)与环氧基的催化反应是有机合成与高分子材料领域的重要转化过程。羟基作为氢键供体,能够活化环氧基团,促进开环反应,在环碳酸酯合成、环氧树脂固化、生物质转化等领域发挥关键作用。本文将系统阐述羟基催化环氧基反应的机理、典型催化体系及影响因素。
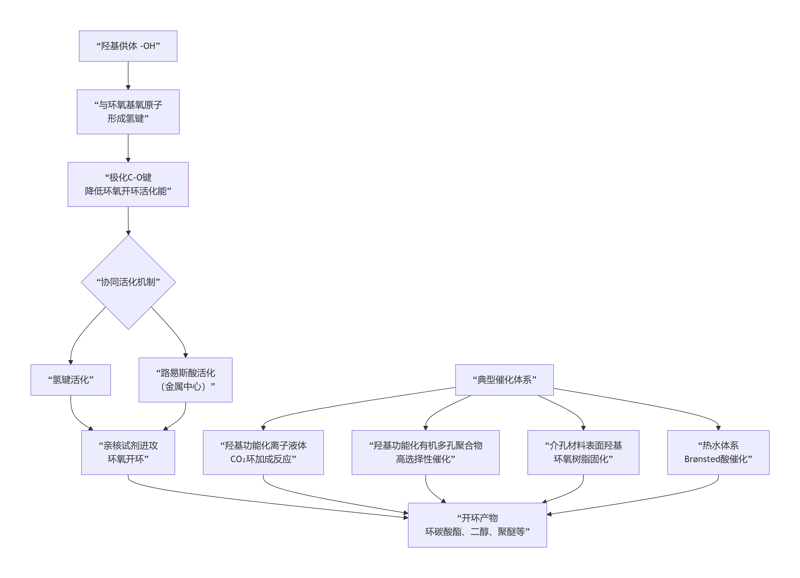
一、催化机理:氢键活化的协同效应
羟基催化环氧基开环的核心在于氢键相互作用。羟基作为氢键供体,与环氧基的氧原子形成氢键,极化碳-氧键,降低环氧开环的活化能。这种活化方式使环氧基更具亲电性,易于接受亲核试剂的进攻。
研究表明,羟基与路易斯酸(如金属中心)可形成协同活化效应。羟基通过氢键活化环氧基,而路易斯酸位点则活化亲核试剂或稳定过渡态,二者协同显著提升催化效率。例如,羟基功能化的Cr-salen催化剂在环氧羰基化反应中,TOF值(80.1 h⁻¹)远高于无羟基的对照催化剂(32.2 h⁻¹)。
水作为最简单的羟基供体,在热水条件(60-100℃)下可催化环氧开环。热水既提供氢质子作为Brønsted酸催化剂,又作为极性溶剂稳定碳正离子中间体。水相中的环氧开环属于“In Water”酸催化过程,而非界面氢键催化。
二、典型催化体系
1. 羟基功能化离子液体
含羟基的离子液体(如1-羟乙基-1,8-二氮杂双环[5.4.0]十一碳-7-烯溴盐)可高效催化CO₂与环氧化合物的环加成反应。羟基的引入使反应条件温和(100℃,2 MPa,4 h),目标产物收率较高。羟基功能化离子液体还可固载于氧化石墨烯,实现非均相催化,重复使用七次活性无明显下降。
2. 羟基功能化有机多孔聚合物
以3,3'-二羟基联苯胺和四(4-甲酰基苯基)乙烯为单体制备的有机多孔聚合物(DB-TPE-POP),富含羟基活性位点,在CO₂与1,2-环氧丁烷的环加成反应中转化率达85%,选择性99%以上。羟基是反应的关键活性位点,空间位阻对转化率有显著影响。
3. 介孔材料表面羟基
介孔材料SBA-15表面的羟基基团对环氧树脂固化具有催化作用,促进固化初始阶段的醚化反应。表面羟基的催化活性显著高于甲基修饰的表面。
4. 酚羟基与醇羟基的活性差异
在环氧树脂固化体系中,酚羟基活性远高于醇羟基。前者在弱碱性甚至无催化剂条件下即可与环氧基反应,而醇羟基需强碱或路易斯酸催化。实际配方中需根据羟基类型设计催化剂用量。
三、流程图解
以下流程图概括了羟基催化环氧基反应的协同活化机制及典型应用体系:

羟基催化环氧基反应的效率受多种因素影响:羟基的酸性和可及性决定氢键形成能力;反应温度影响活化能降低程度;溶剂极性影响中间体稳定性;空间位阻显著影响转化率。
在应用层面,羟基-环氧催化体系在CO₂资源化利用、高性能环氧树脂材料、生物质转化等领域展现出广阔前景。未来发展方向包括:开发高活性羟基功能化材料、实现温和条件下的精准催化、拓展底物适用范围等。

目前评论: