- A+
介绍的是最近在Nature Chemical Biology上报道的一篇标题为“ELOVL6 activity attenuation induces mutant KRAS degradation” 的文章。该文的通讯作者是美国西北大学Feinberg医学院的Shana O. Kelley教授。本研究通过全基因组CRISPR-Cas9敲除筛选发现了一种在KRAS多种类型突变体的功能调控中发挥作用的脂肪酸延长酶(ELOVL6),并将其开发为一种诱导KRAS突变体(主要是KRAS G12V)选择性降解的抑制剂药物用于肿瘤治疗。
KRAS是胰腺癌、结直肠癌和非小细胞肺癌等侵袭性癌症中最常见的突变致癌基因,靶向KRAS突变的治疗对开发新的癌症疗法至关重要。其中,G12位氨基酸是一个突变热点,占所有KRAS突变的89%。迄今为止,取得较大成功的是KRAS G12C突变体的共价抑制剂,通过与半胱氨酸的共价交联将蛋白构象限制在GDP结合的非活性形式中,从而抑制下游信号传递。但使用该策略选择性抑制蛋白质功能并不适用于其他KRAS突变体,其中一些如KRAS G12V突变也具有极大的临床价值。
鉴于KRAS G12V的靶向抑制难度和重要性,本文作者专注于识别和调控细胞内KRAS突变体水平的遗传调控因子。通过细胞分选技术进行全基因组CRISPR-Cas9介导的敲除(KO)筛选,作者在野生型(WT)和KRAS G12V细胞系中寻找既能选择性降低内源性KRAS G12V前体蛋白水平又不影响WT KRAS的调控因子。筛选结果表明,脂肪酸延长酶ELOVL6是一种新型且具有选择性的KRAS G12V调控因子。尽管ELOVL6此前已被发现与一些代谢疾病相关,但其与KRAS致癌突变的关联尚未见报道。本研究证实,ELOVL6功能缺失会导致KRAS G12V蛋白选择性降解、致癌信号减弱以及KRAS依赖性肿瘤细胞增殖抑制。并基于此开发了具备等位基因选择性的抗KRAS治疗药物。
具体而言,作者团队首先使用CRISPR-Cas9全基因组敲除SgRNA文库(TKOv3)感染SW480(G12V)和HT29(WT)细胞,采用微流控磁性分选细胞术(MagRC)平台根据KRAS蛋白水平进行分选,提取低表达KRAS细胞群体进行gRNA富集测序分析。结果发现,ELOVL6是SW480细胞中特异性富集程度最高的基因之一,而在HT29细胞中无显著富集。流式细胞术验证ELOVL6敲除后,KRAS G12V蛋白水平显著下降。(图1)

图1. 全基因组敲除鉴定KRAS-G12V突变体的特异性调控因子。
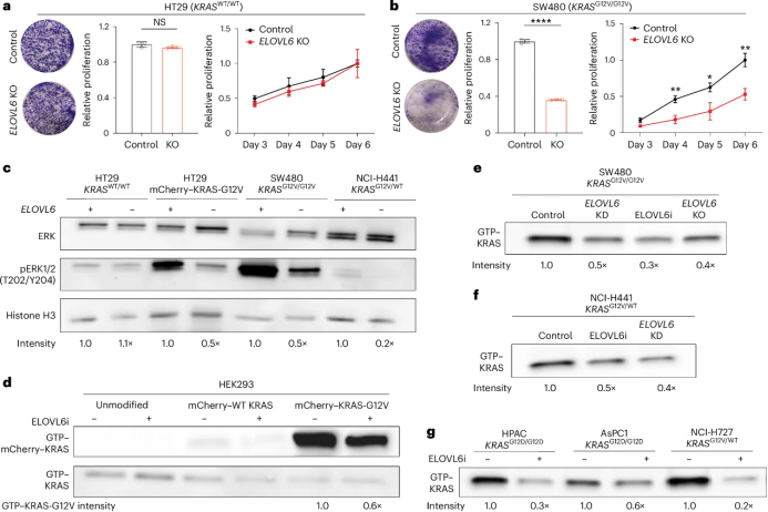
接下来,作者团队据此重点研究了ELOVL6在癌细胞系中对KRAS G12V突变蛋白水平的影响。他们在SW480(KRAS G12V/G12V)、HT29(KRAS WT/WT)和NCI-H441(KRAS G12V/WT)上分别构建了ELOVL6敲除系统,采用Western blot检测KRAS总蛋白和G12V特异性蛋白水平。ELOVL6敲除导致KRAS G12V蛋白量下降50-80%,而WT KRAS无明显变化。ELOVL6小分子抑制剂(ELOVL6i)处理也呈剂量依赖性降低KRAS-G12V蛋白。KRAS mRNA水平未受影响,说明调控发生在蛋白层面。(图2)

图2. ELOVL6的缺失或抑制诱导突变KRAS G12V的选择性降解。
进一步地,作者研究了ELOVL6抑制后的KRAS信号传导相关功能。细胞增殖实验结果表明,ELOVL6敲除或抑制显著降低了KRAS G12V细胞的增殖能力。Western blot实验也表明了ELOVL6敲除或抑制剂作用能够在KRAS G12V或其他突变细胞系上显著降低结合GTP的活性KRAS亚型水平。表明ELOVL6影响KRAS的活性和下游信号传导。(图3)

图3. 抑制ELOVL6可影响KRAS G12V的活性及下游信号功能。
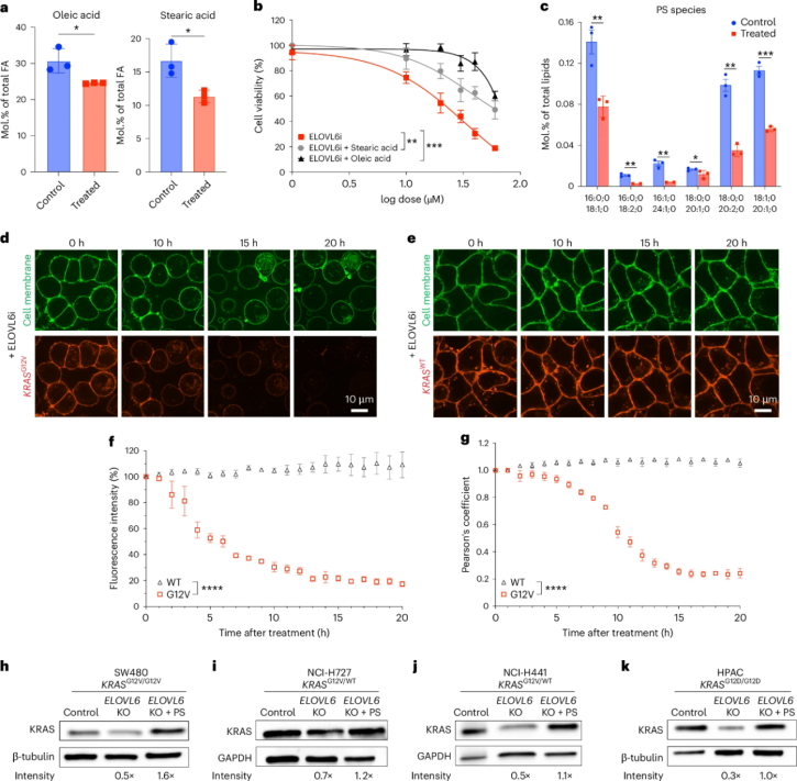
接下来,作者团队深度研究了ELOVL6影响KRAS突变体水平的机制。由于ELOVL6在长链脂肪酸的从头合成中起重要作用,与硬脂酰辅酶A脱氢酶1共同催化棕榈酸向硬脂酸和随后向油酸的碳链延伸。靶向脂质定量分析发现在ELOVL6抑制剂处理后,硬脂酸(C18:0)和油酸(C18:1)含量均出现了显著降低。而外源补加硬脂酸或油酸则能在一定程度上救援细胞活力,表明脂质匮乏是细胞致死的重要原因。随后,作者团队通过LC-MS/MS定量分析不同物种中不对称磷酯酰丝氨酸(PS)的组成变化。结果表明,共六种曾被文献报道为能稳定KRAS膜锚定的不对称PS组成出现下降。共聚焦成像结果也表明,添加了抑制剂后,能够显著影响KRAS G12V的表达水平和膜共定位指数。同时,向细胞中补充混合链PS也能够挽救因ELOVL6敲除导致的KRAS水平降低。证明了ELOVL6抑制通过影响胞内脂质组分水平而降低KRAS的膜定位情况,从而导致KRAS的降解。(图4)

图4. ELOVL6i通过改变细胞脂质组成影响KRAS G12V突变体膜定位。
随后,作者团队用共聚焦显微镜观察了溶酶体抑制剂Bafilomycin A1和ELOVL6抑制后胞内KRAS分布情况。结果表明ELOVL6i处理导致KRAS G12V从膜上解离并进入胞质,联合Bafilomycin A1处理后KRAS在胞质中积累,表明其通过溶酶体途径降解。综合而言,ELOVL6抑制能够显著降低胞内C18脂质水平,从而使PS混合链的合成受阻,使KRAS无法成功识别上膜定位信号,最终形成内体后被溶酶体降解。(图5)

图5. ELOVL6i通过溶酶体途径将未定位的KRAS G12V突变体降解。
最后,作者团队在KRAS G12V突变型异种移植小鼠模型(SW403、NCI-H441、CFPAC-1)中口服给予ELOVL6i,评估肿瘤生长和生存率。ELOVL6i显著抑制肿瘤生长、延长小鼠生存期,并降低KRAS蛋白表达和ERK磷酸化水平。对30种KRAS突变细胞系的筛选显示,ELOVL6i对多种KRAS突变(包括G12D、G13D等)均有效,尤其对KRAS依赖型细胞更敏感。(图6)

图6. ELOVL6i能够在多种动物模型中产生抗肿瘤和多种KRAS突变体靶向抑制活性。
综上所述,本研究首次发现脂肪酸延长酶ELOVL6是KRAS G12V突变体蛋白水平的选择性调控因子。ELOVL6通过调控脂质代谢,特别是混合链磷脂酰丝氨酸的合成,维持KRAS G12V在细胞膜上的定位。抑制ELOVL6可导致KRAS G12V膜定位丧失,并通过溶酶体途径降解,从而抑制其下游信号传导和肿瘤细胞增殖。该研究不仅揭示了KRAS G12V的代谢依赖性调控机制,也为开发针对G12V及其他KRAS突变体的广谱治疗策略提供了新靶点和理论依据。
作者:DYH 审校:SYM
DOI: 10.1038/s41589-025-01998-x
Link: https://www.nature.com/articles/s41589-025-01998-x

目前评论: